Inhoud
Samenvatting
1
Bollen contrabande slikken
Bollen contrabande slikken
Stroomschema zorg voor bollenslikkers
Beoordelen van de patiënt, inschatten van gezondheidsrisico’s
- Leg een visite af voor anamnese en lichamelijk onderzoek
- Ga in gesprek met justitiabele
- Probeer een beeld te krijgen van wát er geslikt is en hoeveel
- Geef de justitiabele voorlichting over de gezondheidsrisico
- Doe een lichamelijk onderzoek bij betrokkene
- Vitale functies (bloeddruk, pols, temperatuur)
- Verschijnselen van intoxicatie
- Verschijnselen van ileus
- Bij alle contrabande:
-
- Maak een inschatting van de gezondheidstoestand nu, en te verwachten complicaties
- Beoordeel de justitiabele op verschijnselen van ileus en intoxicatie
- Instrueer de medewerkers ter plaatse op welke alarmsignalen ze moeten letten
- Alarmsignalen ileus:
- Buikpijn
- Braken
- Niet kunnen ontlasten
- Alarmsignalen intoxicatie dempend middel:
- Suf / niet wekbaar
- Traag reageren
- Lage bloeddruk, lage hartslag
- Alarmsignalen intoxicatie stimulerend middel:
- Motorische onrust
- Trillen, spierkrampen, tandenknarsen : “strak staan”
- Verward gedrag
- Zweten
- Hoge bloeddruk, hoge hartslag, hoge temperatuur
Spreek uurscontroles af ( of controles met een lagere frequentie, afhankelijk van de verwachte ernst)
- Bij slikken van opportunistische hoeveelheid drugs/chemicaliën:
o Overleg met de RIVM vergiftigingenlijn hoe groot het risico is bij blootstelling aan deze stof, en welke specifieke maatregelen je moet nemen-
- RIVM vergiftigingenlijn (voor artsen) : 030-2748888
- Hiervoor weet je bij voorkeur :
- Gewicht van de justitiabele
- Welke stof is ingenomen
- Hoeveelheid (bij benadering) van de ingenomen stof
-
- Bij klassieke bollenslikkers ( ca 1 kg cocaïne in het lichaam) : uiteraard direct hoog risico
Medische controles en overplaatsing zonodig
Maak een onderscheid tussen hoog risico en laag risico patiënten
Acuut gezondheidsprobleem: er zijn al verschijnselen van ileus of intoxicatie –> insturen naar regulier somatisch ziekenhuis (niet naar het JCsVZ – die zijn hier niet op berekend)
- Hoog potentieel risico:
- Klassieke bollenslikker met veel bollen in het lichaam
- Opportunistische slikker die potentieel gevaarlijke hoeveelheid heeft geslikt (overleg RIVM zonodig) Er zijn nog geen klachten van ileus of intoxicatie, maar dit zou wel kunnen gebeuren.
- Overleg met medische dienst en zonodig directie van JC Schiphol : is er daar ruimte en personeelscapaciteit om patient op te nemen ? Zoja, insturen naar JC Schiphol voor opname op slikkersafdeling (cameracel en apart toilet) met een goede overdracht.
- NB : overplaatsing naar PI Schiphol is het meest gunstig (speciale cellen, gekwalificeerd personeel) maar niet altijd mogelijk. Er moet ruimte zijn en personeel, verblijfskosten spelen soms ook een rol. Dit moet dus per geval met Schiphol overlegd worden. Het hoofd medische dienst (in ANW : de piket-directeur) moet hiervoor goedkeuring geven.
- Overleg met medische dienst en zonodig directie van JC Schiphol : is er daar ruimte en personeelscapaciteit om patient op te nemen ? Zoja, insturen naar JC Schiphol voor opname op slikkersafdeling (cameracel en apart toilet) met een goede overdracht.
Laag potentieel risico:
- in eigen PI op cameracel, met een zeef op het toilet
- eenmalig 30 ml sorbitol drank of lactulose drank aanbieden
-
- Niet méér / langer laxeren :
- Risico op beschadiging verpakking
- Risico op overloop diarree waardoor de contrabande in de darm achterblijft en justitiabele ten onrechte schoon wordt verklaard
-
- Justitiabele is schoon bij drie keer schone ontlasting
- Instrueer personeel t.a.v. mogelijk te verwachten symptomen en frequentie van controles (hangt af van jouw risicoschatting)
Risico’s van het her-slikken van bollen
Houdt bij alle slikkers rekening met de mogelijkheid van her-slikken : bollen die in de cel worden geproduceerd kunnen opnieuw worden ingeslikt. Naast een duidelijk hygiene- probleem wordt hiermee ook het risico op intoxicatie vergroot. De bol passeert op deze manier namelijk nogmaals het maagzuur waardoor de verpakking verder kan verzwakken, met een lekkende bol en intoxicatie tot gevolg.
Acuut handelen bij intoxicatie met cocaïne
Bij intoxicatie met een upper zoals cocaïne ziet men het stimulerend toxidroom
Acuut handelen bij intoxicatie met opiaten
Volledige richtlijn
1
Introductie
Introductie
Dames en heren,
Voor u ligt de nieuwe richtlijn “Contrabande/bollen slikken” van medTzorg. Deze richtlijn is samengesteld uit de reeds bestaande werkwijze voor de zorg voor bollenslikkers in Justitieel Complex Schiphol, en werd aangevuld met aanwijzingen voor de situatie waarin er slechts één of enkele bolletjes geslikt zijn. Deze nieuwe richtlijn kwam tot stand naar aanleiding van vragen van artsen van de werkvloer.
Heeft u aanvullingen, opmerkingen, kritiek? Uw bijdrage is welkom: expertisecentrum@medtzorg.nl
2
Het slikken van één of meerdere bolletjes
Het slikken van één of meerdere bolletjes
Als justitiabelen contrabande (verboden smokkelwaar) slikken wordt vaak de arts geraadpleegd. De contrabande kan uiteenlopen van een groot aantal bolletjes met drugs of geld, tot een kleine hoeveelheid die tijdens bezoek of verlof geslikt is. Deze richtlijn beschrijft zowel de “klassieke bolletjesslikker” die een grote hoeveelheid smokkelwaar in het lichaam over de landsgrenzen probeert te brengen, als de “opportunistische slikker” die na een verlof of bezoekmoment verboden goederen de justitie-instelling probeert binnen te brengen. We geven antwoord op de volgende vragen :
- Hoe moet je hier als arts mee omgaan?
- Hoe groot is het risico op medische complicaties en hoe schat je dit in?
- Welke maatregelen moet je nemen ter bescherming van de gezondheid?
Inhoud van de bolletjes, verschillende typen slikkers
Justitiabelen die contrabande slikken onderscheiden we in twee groepen :
- De “klassieke bolletjesslikkers”: Zij proberen drugs of papiergeld het land binnen te smokkelen. Ze zijn meestal gearresteerd op Schiphol en overgebracht naar de slikkersafdeling van het justitieel complex aldaar. De betrokkenen hebben tussen de 80-120 bolletjes geslikt en zitten dus helemaal vol (van slokdarm tot anus). Ook het duwen van bollen (transport in anus of vagina) komt voor, vaak in combinatie met slikken. De bolletjes bevatten meestal cocaïne, minder vaak bevatten ze heroïne, hasj of papiergeld. In het geval van cocaïne wordt er vaak nét iets minder dan een kilo geslikt (99 bollen van 10 gram) omdat de straffen hoger worden als er méér dan een kilo gesmokkeld wordt. Vaak slikken zij diarreeremmers (loperamide en kruidenmiddelen) om te voorkomen dat ze al op reis naar Nederland bollen gaan uitscheiden.
- De “opportunistische slikker”: iemand die al in een justitiële inrichting zit, heeft tijdens een verlofmoment of bezoekuur contrabande geslikt. De hoeveelheid is vaak kleiner omdat er niet veel onbewaakte tijd was om de contrabande weg te slikken. De bolletjes bevatten meestal een gebruikershoeveelheid drugs (cocaïne, heroïne, hasj, wiet) of sederende medicijnen.
Gezondheidsrisico’s
Bij het slikken van bolletjes met contrabande kunnen er twee groepen gezondheidsrisico’s worden onderscheiden:
- Risico op intoxicatie met de ingenomen stof
- Risico op ileus door het slikken van een vreemd lichaam:
- Mechanische ileus door obstructie (vaak)
- Paralytische ileus door de ingenomen stof (soms) of ingenomen diarree-remmers (soms)
Beoordelen van de patiënt, inschatten van gezondheidsrisico’s
- Leg een visite af voor anamnese en lichamelijk onderzoek
- Ga in gesprek met justitiabele:
- Probeer een beeld te krijgen van wát er geslikt is en hoeveel
- Geef de justitiabele voorlichting over de gezondheidsrisico’s
- Doe een lichamelijk onderzoek bij betrokkene
- Vitale functies (bloeddruk, pols, temperatuur)
- Verschijnselen van intoxicatie
- Verschijnselen van ileus
- Bij alle contrabande :
- Maak een inschatting van de gezondheidstoestand nu, en te verwachten complicaties
- Beoordeel de justitiabele op verschijnselen van ileus en intoxicatie
Instrueer de medewerkers ter plaatse op welke alarmsignalen ze moeten letten
Alarmsignalen ileus:
- Buikpijn
- Braken
- Niet kunnen ontlasten
Alarmsignalen intoxicatie dempend middel:
- Suf / niet werkbaar
- Traag reageren
- Lage bloeddruk, lage hartslag
Alarmsignalen intoxicatie stimulerend middel:
- Motorische onrust
- Trillen, spierkrampen, tandenknarsen: “strak staan”
- Verward gedrag
- Zweten
- Hoge bloeddruk, hoge hartslag, hoge temperatuur
Spreek uurscontroles af (of controles met een lagere frequentie, afhankelijk van de verwachte ernst)
Bij slikken van opportunistische hoeveelheid drugs/chemicaliën:
Overleg met de RIVM vergiftigingenlijn hoe groot het risico is bij blootstelling aan deze stof, en welke specifieke maatregelen je moet nemen
RIVM vergiftigingenlijn (voor artsen) : 030-2748888
Hiervoor weet je bij voorkeur :
- Gewicht van de justitiabele
- Welke stof is ingenomen
- Hoeveelheid (bij benadering) van de ingenomen stof
Bij klassieke bollenslikkers (ca 1 kg cocaïne in het lichaam): uiteraard direct hoog risico
Medische controles en overplaatsing zo nodig
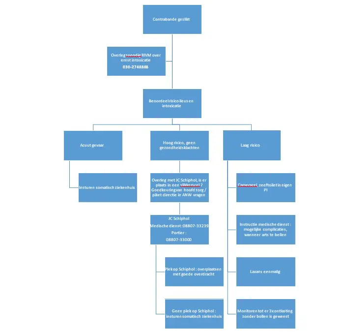
Maak een onderscheid tussen hoog risico en laag risico patiënten
HOOG RISICO:
- Acuut gezondheidsprobleem: er zijn al verschijnselen van ileus of intoxicatie: insturen naar regulier somatisch ziekenhuis (niet naar het JCsVZ – die zijn hier niet op berekend)
HOOG POTENTIEEL RISICO:
- Klassieke bollenslikker met veel bollen in het lichaam
- Opportunistische slikker die potentieel gevaarlijke hoeveelheid heeft geslikt (overleg RIVM zo nodig). Er zijn nog geen klachten van ileus of intoxicatie, maar dit zou wel kunnen gebeuren:
- Overleg met medische dienst en zo nodig directie van JC Schiphol: is er daar ruimte en personeelscapaciteit om patiënt op te nemen? Zo ja, insturen naar JC Schiphol voor opname op slikkersafdeling (cameracel en apart toilet) met een goede overdracht.
NB: overplaatsing naar Schiphol is het meest gunstig (speciale cellen, gekwalificeerd personeel) maar niet altijd mogelijk. Er moet ruimte zijn en personeel, verblijfskosten spelen soms ook een rol. Dit moet dus per geval met Schiphol overlegd worden. Het hoofd medische dienst (in ANW : de piket-directeur) moet hiervoor goedkeuring geven.
LAAG POTENTIEEL RISICO:
- In eigen PI op cameracel, met een zeef op het toilet
- Eenmalig 30 ml sorbitol drank of lactulose drank aanbieden
- Niet méér / langer laxeren :
- Risico op beschadiging verpakking
- Risico op overloop diarree waardoor de contrabande in de darm achterblijft en justitiabele ten onrechte schoon wordt verklaard
- Niet méér / langer laxeren :
- Justitiabele is schoon bij drie keer schone ontlasting
- Instrueer personeel t.a.v. mogelijk te verwachten symptomen en frequentie van controles (hangt af van jouw risicoschatting)
Risico’s van het her-slikken van bollen
Houdt bij alle slikkers rekening met de mogelijkheid van her-slikken : bollen die in de cel worden geproduceerd kunnen opnieuw worden ingeslikt. Naast een duidelijk hygiëne-probleem wordt hiermee ook het risico op intoxicatie vergroot. De bol passeert op deze manier namelijk nogmaals het maagzuur waardoor de verpakking verder kan verzwakken, met een lekkende bol en intoxicatie tot gevolg.
Stroomschema zorg voor bollenslikkers
3
De medische zorg voor bollenslikkers op justitieel complex Schiphol
De medische zorg voor bollenslikkers op justitieel complex Schiphol
Bollenslikkers
Het aantal gearresteerde bolletjesslikkers op Schiphol is de laatste jaren afgenomen: Aantallen schommelen tussen de 805 en 880 in de voorgaande jaren en 645 in 2015 [i] naar 514 per jaar in 2017 [ii] Mede doordat de Koninklijke Marechaussee (KMAR) op vluchten vanuit een aantal bestemmingen 100% controles uitvoert, heeft de drugssmokkel met bolletjes zich deels verplaatst naar andere Europese vliegvelden. Ook worden mensen soms al in het land van herkomst betrapt voordat ze naar Nederland kunnen afreizen. Op Curaçao werden in de eerste zes maanden van 2016 al 90 mensen gearresteerd die met drugs in het lichaam naar Nederland probeerden af te reizen. [iii]Hoewel het probleem met cocaïne-bollenslikkers op Schiphol de afgelopen jaren lijkt te zijn afgenomen, komen er dus nog steeds dagelijks bollenslikkers aan op de luchthaven. Hoewel er ook andere zaken dan cocaïne in de bolletjes kunnen zitten ( hasj, heroïne en papiergeld[iv] komen ook voor) bevat het overgrote merendeel cocaïne. De kwaliteit van deze bolletjes kan enorm verschillen: van een enkel dichtgeknoopt condoom met vloeibare cocaïne, tot zelfgemaakte bolletjes met plastic tape, tot machinaal gemaakte keiharde pellets. De totale groep die probeert met drugs in het lichaam naar Nederland te komen is dus nog steeds aanzienlijk. Hoewel er 100 % controle is, bestaat er natuurlijk geen 100 % succes: een aantal bollenslikkers ontsnapt aan ontdekking op het vliegveld en komt Nederland binnen. Er wordt geschat dat in de periode 2005-2009 er ruim een derde (38%) van de slikkers ongehinderd door de controles kwam [v] Hiermee zijn de gezondheidsrisico’s natuurlijk niet voorbij; artsen kunnen dus ook buiten de setting van Schiphol met bollenslikkers te maken krijgen! Een enkeling probeert vanuit Nederland weer bolletjes door te transporteren naar andere landen. Hoewel het gevaar voor de individuele bollenslikker kleiner is dan aanvankelijk gedacht werd worden er nog steeds met regelmaat ernstige complicaties gezien. Mensen krijgen een overdosis of een darmafsluiting in het vliegtuig, in de trein, maar ook gewoon bij thuiskomst na de vlucht. [vi] [vii]Recent werd er iemand in kritieke toestand aangetroffen bij een tankstation: in de auto naar huis vanaf Schiphol was er een cocaïne-bolletje geknapt.[viii] Ook overlijdt er af en toe nog steeds een bollenslikker in de cel, ondanks alle voorzorgsmaatregelen die genomen worden [ix]
De procedure op Schiphol
Alle personen die verdacht worden van bollen slikken krijgen een keuze voorgelegd: een low-dose CT scan ondergaan op de G-pier van Schiphol om hun onschuld te bewijzen, of de CT scan weigeren en worden ingesloten totdat ze driemaal een portie ontlasting zonder bollen hebben geproduceerd. Deze mensen worden ingesloten op een speciale afdeling van Justitieel Complex Schiphol en blijven onder bewaking van de KMAR. Ze verblijven hier op een sobere cel zonder toilet en staan 24 uur per dag onder cameratoezicht. Het dag regime is er strenger dan op de gemiddelde gevangenisvleugel en voor elke toiletgang moet de KMAR gebeld worden.
De verdachten worden dan door twee Marechaussees van cel gehaald, gefouilleerd en daarna naar een speciaal slikkerstoilet gebracht dat op Schiphol de bijnaam “de troon” heet vanwege de verhoging waarop het staat. Alle ontlasting die hier geproduceerd wordt komt in een speciale spoelmachine. De Marechaussees kunnen eventuele bollen schoongespoeld en wel uit deze machine halen. Ook tijdens de toiletgang staat de verdachte onder cameratoezicht en hij wordt opnieuw gefouilleerd bij terugkeer op zijn cel. Indien deze verdachten daadwerkelijk bollen produceren, blijven zij op de speciale slikkersafdeling ingesloten totdat ze driemaal schone ontlasting geproduceerd hebben. [x] [xi] De CT scan en de wijze van insluiten worden gedicteerd door de medische afdeling van de KMAR. De huisartsen van FMMU leveren medische zorg aan de ingeslotene in dit regime en hebben niets met het opsporingsproces te maken. De huisarts dient zich te realiseren, dat er behalve een aanzienlijk gezondheidsrisico, ook een inperking van privacy en vrijheden plaatsvindt. Dit kan ook zijn negatieve weerslag hebben op de (geestelijke) gezondheid van de gedetineerde.
De populatie
De groep verdachten bestaat in de ervaring van de huisarts op Justitieel Complex Schiphol voornamelijk uit lager opgeleide mensen die regelmatig gedwongen zijn om de drugs te slikken of in grote financiële moeilijkheden verkeerden. Ze maken niet de indruk geharde criminelen te zijn en zijn vaak met een valse geruststelling (“de douane is omgekocht” en “vloeibare bollen zien ze niet op de scan”) op pad gestuurd. De schok bij arrestatie is vaak enorm en meestal weegt het betaalde bedrag (tussen de 1000 en 5000 euro voor een ruime kilo cocaïne in het lichaam) ook niet tegen de gezondheidsrisico’s op. In de veiligheid van de spreekkamer worden met regelmaat verhalen gehoord over het met geweld inbrengen van vaginale pakketjes bij vrouwen (in feite verkrachting), het gijzelen van familieleden door kartels en het dreigen met uithuiszetting van gezinnen met jonge kinderen. Deze patiëntengroep wordt door gewetenloze drugsbazen misbruikt als “menselijke koffer” zonder respect voor de waardigheid en gezondheid van de betrokkene. De arts dient zich te realiseren dat de verdachten naast dader van smokkel, ook slachtoffer kunnen zijn van ernstige bedreiging of seksueel geweld!
Gezondheidsrisico’s
Alle personen die drugs in het lichaam vervoeren lopen twee grote gezondheidsrisico’s. Allereerst is er natuurlijk het risico op intoxicatie doordat bollen lekken of scheuren. Het grote slijmvlies-oppervlak van het maagdarm-kanaal zorgt voor snelle opname en daardoor een massale intoxicatie. Een gemiddeld bolletje bevat 5-10 gram cocaïne, terwijl 1 tot 2 gram voor de meeste mensen al een letale dosis is.
Daarnaast is er het risico op een lage ileus. Dit beeld is vaak een combinatie van een obstructie-ileus (door de massawerking van een groot aantal bollen) en een paralytische ileus (door de diarree-remmers die de slikkers in overmaat nemen om te voorkomen dat ze tijdens hun vliegreis al ‘produceren’). Het gezamenlijke beeld van ileus en intoxicatie bij bollenslikkers wordt body-packer-syndroom genoemd. [xv] In deze groep patiënten komen naast de mensen die daadwerkelijk bolletjes drugs hebben geslikt, ook personen voor die drugspakketjes vaginaal of rectaal ingebracht hebben. Deze zogenaamde “duwers” lopen minder risico op darmafsluiting, maar door het contact met de slijmvliezen van vagina en rectum nog steeds een aanzienlijk risico op intoxicatie. Ook “her-slikken” komt af en toe voor: de slikker heeft tijdens de vlucht, of in de cel na een arrestatie, bollen geproduceerd die hij daarna opnieuw inslikt om ontdekking te voorkomen. Afgezien van het hygiëne-vraagstuk dat dit oproept betekent het vooral een hernieuwde passage door het maagzuur. Men kan zich voorstellen dat de dunne verpakkingsmaterialen (condooms, plakband) een tweede passage door sterk zuur niet goed doorstaan en dat er dan alsnog een ruptuur van het bolletje kan optreden. Een onderzoek uit 2013 wijst uit dat 4,1 % van de gearresteerde bollenslikkers moest worden ingestuurd naar een ziekenhuis – een derde van hen onderging uiteindelijk een operatie. [xvi] Op een totaal van 645 gedetineerde slikkers in 2015 [xvii]komt dat uit op gemiddeld één ziekenhuistransport per twee weken. Dat aantal lijkt relatief laag, maar het betreft wel levensbedreigende complicaties!
Werkinstructies medische dienst Justitieel Complex Schiphol
Zoals hierboven beschreven zijn ileus en intoxicatie de belangrijkste complicaties van het bollenslikken. De werkafspraken op de medische dienst richten zich dan ook op het vroegtijdig herkennen van de symptomen die hierbij passen en het laagdrempelig insturen om erger te voorkomen.[xviii]
Acuut handelen bij intoxicatie met stimulantia
Bij intoxicatie met een upper zoals cocaïne ziet men het stimulerend toxidroom [xix]
4
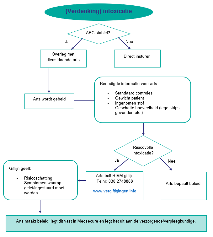
Werkwijze intoxicatie
Werkwijze intoxicatie
De RIVM giflijn is een schaars goed (1 medewerker landelijk) die piketdienst thuis doet. Daarom is de dienstdoende arts verantwoordelijk voor het bellen van het RIVM en het maken van het beleid.
5
Literatuur
Literatuur
[i] NOS : Minder aanhoudingen op risicovluchten Schiphol. www.nos.nl 7-8-2016
[ii] Marechaussee op Schiphol verwerkt nog dagelijks bolletjesslikkers. Parool 17-6-2017
[iii] NOS : Meer bolletjesslikkers gepakt op route Curaçao – Düsseldorf. www.nos.nl 7-8-2016
[iv] NOS : Moeder en zoon smokkelen drie ton in maag 7-6-2016
[v] Prevalence and medical risks of body packing in the Amsterdam area. Dorn et al. J Forensic Leg Med. 2013 Feb;20(2):86-90.
[vi] NOS : Nederlandse bolletjesslikker overleden. www.nos.nl 2-6-2016
[vii] NOS : Bolletjesslikker dood in vliegtuig . www.nos.nl 11-7-2012
[viii] http://www.nu.nl/binnenland/3142626/bolletjesslikker-krijgt-hartstilstand-a27.html
[ix] NOS : Bolletjesslikker overleden in cel. www.nos.nl 9-8-2014
[x] KMAR Magazine april 2015 _Slikkerstoilet https://magazines.defensie.nl/kmarmagazine/2015/04/11_hoe_werkt_dat_eigenlijk_4-2015
[xi] KMAR Magazine : CT scan. Januari 2015. https://magazines.defensie.nl/kmarmagazine/2015/01/hoe-werkt-dat_nr-01
[xii] KMAR Magazine april 2015 _Slikkerstoilet https://magazines.defensie.nl/kmarmagazine/2015/04/11_hoe_werkt_dat_eigenlijk_4-2015
[xiii] Fossaert et al. ‘Bodypacker’-syndroom: een importziekte met forensisch-geneeskundige aspecten. Ned Tijdschr Geneeskd. 2003;147:1041-5
[xiv] Niet-fatale ruptuur van een cocaïnebolletje bij een man met ‘bodypacker’-syndroom. Haveman et al. Ned Tijdschr Geneeskd 2002 23 november;146(47)
[xv] Het body-packer syndroom. Teijink et al. NTVG 1997 1 maart ; 141 (9)
[xvi] Prevalence and medical risks of body packing in the Amsterdam area. Dorn et al. J Forensic Leg Med. 2013 Feb;20(2):86-90.
[xvii] NOS : Minder aanhoudingen op risicovluchten Schiphol. www.nos.nl 7-8-2016
[xviii] Symptomen en criteria bodypackers. Werkinstructie medische dienst Justitieel Complex Schiphol, actueel september 2016
[xix] Populaire partydrugs: Toxidromen. TM Brunt, Accredidact nascholing voor huisartsen 2014.
[xx] Landelijk protocol ambulancezorgverlening. LPA versie 8.1. Ambulancezorg Nederland, Zwolle 2016
[xxi] Acute boekje – Richtlijnen voor de diagnostiek en behandeling van aandoeningen op het gebied van inwendige specialismen – Vierde editie 2009. Van Zuiden Communications Alphen aan den Rijn
[xxii] Fraanje WL, Giesen PHJ, Knobbe K, Van Putten AM, Draijer LW. Farmacotherapeutische richtlijn Geneesmiddelen en zuurstof
in spoedeisende situaties. Huisarts Wet 2012;55(5):210-20
[xxiii] Acute boekje – Richtlijnen voor de diagnostiek en behandeling van aandoeningen op
het gebied van inwendige specialismen – Vierde editie 2009. Van Zuiden Communications Alphen aan den Rijn
[xxiv] Fraanje WL, Giesen PHJ, Knobbe K, Van Putten AM, Draijer LW. Farmacotherapeutische richtlijn Geneesmiddelen en zuurstof
in spoedeisende situaties. Huisarts Wet 2012;55(5):210-20.















